لامپ هوشمند

پروژه کارشناسی

لامپ هوشمند

پروژه کارشناسی

AVR

سه شنبه, ۱۷ بهمن ۱۳۹۱، ۰۳:۴۵ ب.ظ

برنامه AVR مدار

برنامه AVR مدار


$regfile = "m8def.dat"

$crystal = 4000000

Config Portb = Output

Config Portd = Input

Config Adc = Single , Prescaler = Auto

Start Adc

Dim A As Word , B As Word , Z As Word

A = 1024

B = 1024

Wait 1

Do

 

A = Getadc(0)

Z = A - B

If A < B Then

B = A

Elseif Z > 10 Then

Goto L0

End If

L1:

A = Getadc(1)

If A > 512 Then

If Pind.0 = 1 Then

Set Portb.0

 

Else

Reset Portb.0

End If

Else

Reset Portb.0

End If

Waitms 100

Loop

L0:

Reset Portb.0

Set Portb.1

Do

If Pind.1 = 0 Then

Reset Portb.1

Goto L1

End If

Loop

End

 برنامه AVR مدار


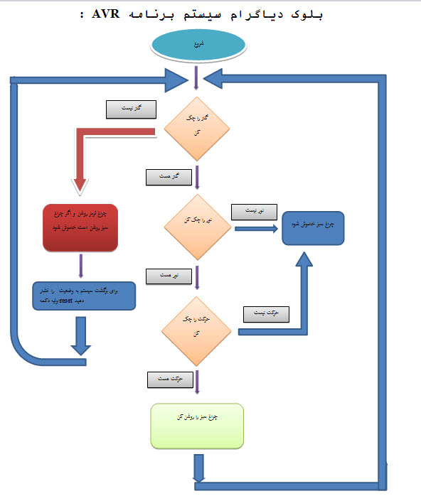
دیاگرام سیستم AVR

نظرات  (۰)

هیچ نظری هنوز ثبت نشده است

ارسال نظر

ارسال نظر آزاد است، اما اگر قبلا در بیان ثبت نام کرده اید می توانید ابتدا وارد شوید.
شما میتوانید از این تگهای html استفاده کنید:
<b> یا <strong>، <em> یا <i>، <u>، <strike> یا <s>، <sup>، <sub>، <blockquote>، <code>، <pre>، <hr>، <br>، <p>، <a href="" title="">، <span style="">، <div align="">
تجدید کد امنیتی